塔斯娱乐资讯网

华为算力“亲儿子”IPO提速!超聚变引爆产业链,谁是下一个掘金点? 当市场还

华为算力“亲儿子”IPO提速!超聚变引爆产业链,谁是下一个掘金点?

当市场还在为AI算力的“算力荒”焦虑时,一则消息直接点燃了赛道热情:华为系算力巨头超聚变,已完成A股IPO辅导,距离登陆资本市场仅一步之遥。

你可能会问,一家服务器厂商,为何能搅动整个科技圈的神经?答案藏在它的“出身”里——超聚变的前身,正是华为剥离的X86服务器业务部门。如今,它已是全球领先的算力基础设施提供商,业务覆盖服务器、操作系统、AI开发平台等核心环节,堪称国产算力赛道的“隐形冠军”。随着IPO进程提速,这条被低估的算力产业链,正在迎来价值重估的黄金窗口。

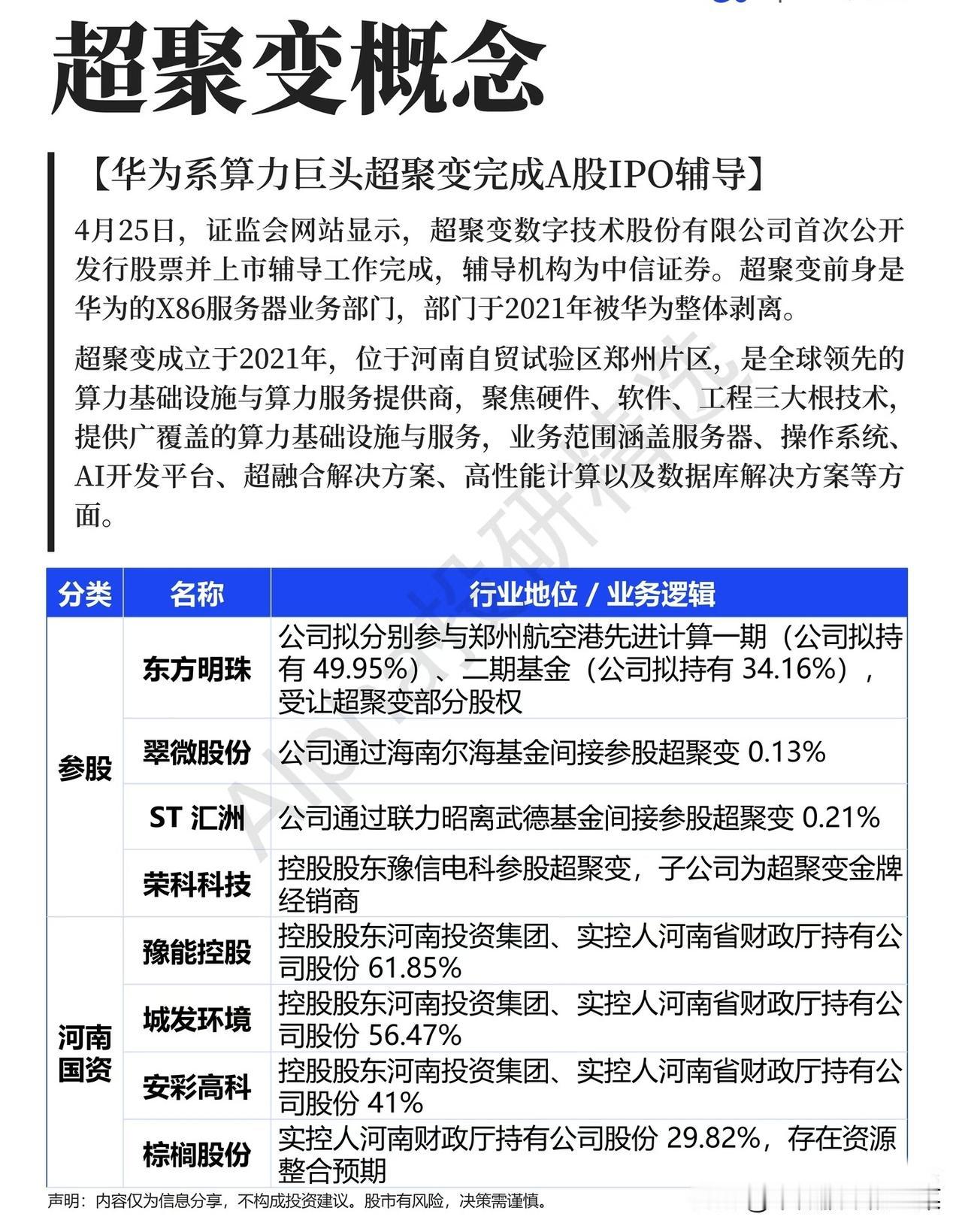
核心逻辑的爆发点,首先落在参股与国资背景上。东方明珠通过郑州航空港基金,分别持有超聚变一期基金49.95%、二期基金34.16%的股权,是直接受益的核心标的;而翠微股份、ST汇洲等通过基金间接参股的企业,也将分享上市带来的股权增值红利。更值得关注的是,豫能控股、城发环境等河南国资背景企业,背靠实控人河南省财政厅,在资源整合与协同上具备天然优势,有望成为超聚变产业链的重要支撑力量。

其次,代理商与合作方的价值正在被市场挖掘。神州数码、亚康股份作为超聚变服务器的全国一级分销商,直接受益于订单放量;荣科科技不仅由控股股东参股超聚变,其子公司更是金牌经销商,实现了股权与业务的双重绑定。而华胜天成、中贝通信等长期合作伙伴,在金融、制造等领域的业务协同,也将随超聚变的扩张持续释放业绩弹性。

更具想象空间的,是液冷产业链的机会。随着AI服务器功耗飙升,液冷技术成为刚需。英维克为超聚变提供液冷解决方案,2025年Q3液冷设备供应超5万台;同飞股份的液冷CDU方案温控业务收入同比增长80%,直接受益于超聚变的订单需求。中航光电、祥鑫科技等硬件供应商,也将伴随超聚变的产能扩张,迎来业绩增长的确定性机会。

超聚变的IPO,不只是一家企业的资本事件,更是国产算力产业链加速崛起的信号。从参股标的到代理商,再到液冷硬件供应商,这条贯穿算力基础设施的全链条,正在被市场重新定价。当华为的技术底蕴遇上资本市场的加持,超聚变的故事,或许才刚刚开始。