塔斯娱乐资讯网
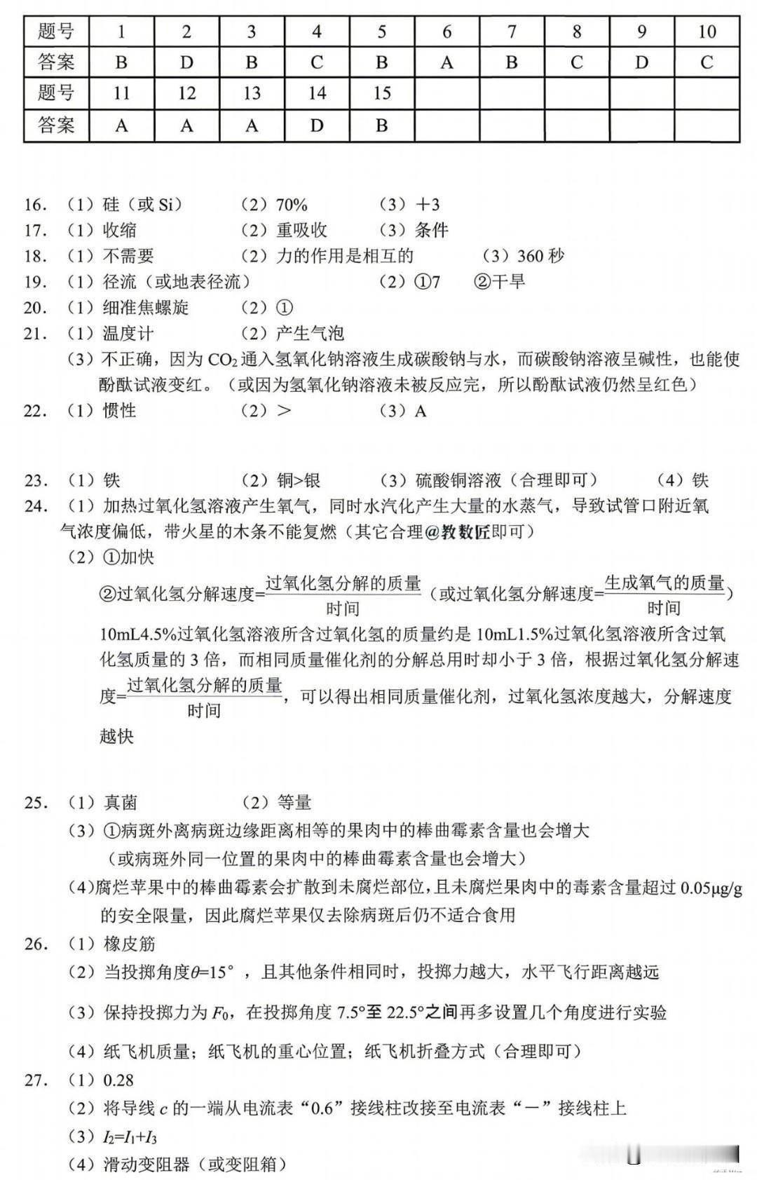
2026/4/23宁波中考一模科学试卷及参考答案来啦!有需要的可以打印出来练习一
2026-04-23 20:26:37
甬城教育圈
教育
2026/4/23宁波中考一模科学试卷及参考答案来啦!有需要的可以打印出来练习一下!
猜你喜欢
你根本就不知道,想考985有多难?1、中考上不了重点高中,基本上就跟985没关系
2026-04-19
凌瑶谈体育
标签:
高考
中考
中小学
到了高中你会发现,中考成绩在600分以下的孩子到了高中,成绩总是不好提升的原
2026-04-20
萝莉不唠嗑
标签:
中考
中小学
中考数学基础、中档题每天一练
2026-04-19
数学课堂杨
标签:
数学
中小学
初三数学中考总复习分类经典分享,旋转半角模型。平移旋转轴对称,是初中数学图形转换
2026-04-01
小虫数学
标签:
初中数学
中小学
合肥中考何去何从?小合肥成长大合肥了。中考人数从两万,发现到现在四万,未来八万
2026-04-17
单衣杂谈
标签:
合肥
中考
中小学
五年级下册数学:正方体和长方体体积计算难点解析+质数和合数易错解析,收藏起来让孩
2026-04-14
寒窗笔记
标签:
数学
中小学
哈哈哈中学招生也放这种宣传牌吗
2026-04-22
生番茄记
标签:
招生
中学
中小学
郑州中考:人数暴涨背后的“扩容”与“内卷”博弈从2019年的约4.74万人到
2026-04-23
扶摇生涯学业规划
标签:
郑州
中考
热门分类
明星八卦
娱乐
影视
推荐
热榜
军事
NBA
体育
社会
财经
科技
汽车
历史
国际
游戏
动漫
公益
搞笑
商业
互联网
数码
国际足球
房产
家居
时尚
科学探索
职场
育儿
股票
教育
情感
热点
中国军情
武器
中国南海
中国足球
亚洲杯
科比
综合体育
CBA
投资
楼市
大咖秀
外汇
创业
风口
SUV
豪车
概念车
优惠
新能源
美国
欧洲
朝日韩
俄罗斯
孕期
街拍
恋爱攻略
婚姻
正能量