塔斯娱乐资讯网
2026上海人才局认定的世界排名前500名大学
2026-04-22 16:05:09
上海引进帝
社会
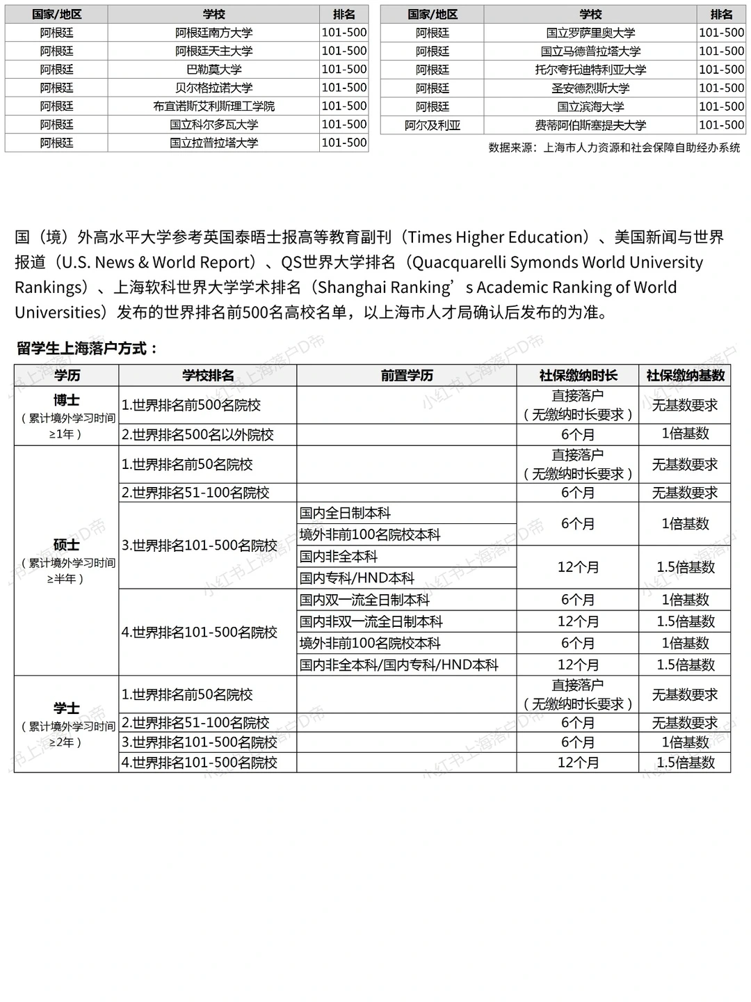
国(境)外高水平大学参考英国泰晤士报高等教育副刊(Times Higher Education)、美国新闻与世界报道(U.S. News & World Report)、QS世界大学排名(Quacquarelli Symonds World University Rankings)、上海软科世界大学学术排名(Shanghai Ranking’s Academic Ranking of World Universities)发布的世界排名前500名高校名单,以市人才局确认后发布的为准。
猜你喜欢
大学舍友什么意思?
2026-04-18
人间搞笑研究啊
标签:
大学
唯一不敢使用简称的大学!
2026-04-20
昌翰用小姐姐
标签:
大学
重庆邮电大学王进教授最近火了,所指导的2026届硕士生不仅全部就业,而且平均年薪
2026-04-22
军哥育人
标签:
就业
重庆邮电大学
硕士研究生
硕士生
大学四年,她们最大的变化是什么?
2026-04-16
迈顺细说娱乐
标签:
大学
对比一下1995年中国大学排名和2026年软科中国大学排名,很多学校各有进退。
2026-04-21
乐安谈旅游
标签:
软科中国大学排名
大学
39所985大学,你都知道在哪里吗?你那里有几所?
2026-04-22
文化中国行
标签:
大学
选择永远大于努力,朋友的女儿在大学读了足足四年法语,前两年终于毕业。然而,他们没
2026-04-11
沐雪儿六三三
标签:
法语
张雪峰
大学
西班牙语
就业
有的研究生一毕业就被“哄抢”,有的专业毕业两年都难觅工作。以下是好就业的10大专
2026-04-22
清爽的百香果
标签:
就业
大专
建筑学
运输机
热门分类
明星八卦
娱乐
影视
推荐
热榜
军事
NBA
体育
社会
财经
科技
汽车
历史
国际
游戏
动漫
公益
搞笑
商业
互联网
数码
国际足球
房产
家居
时尚
科学探索
职场
育儿
股票
教育
情感
热点
中国军情
武器
中国南海
中国足球
亚洲杯
科比
综合体育
CBA
投资
楼市
大咖秀
外汇
创业
风口
SUV
豪车
概念车
优惠
新能源
美国
欧洲
朝日韩
俄罗斯
孕期
街拍
恋爱攻略
婚姻
正能量