塔斯娱乐资讯网
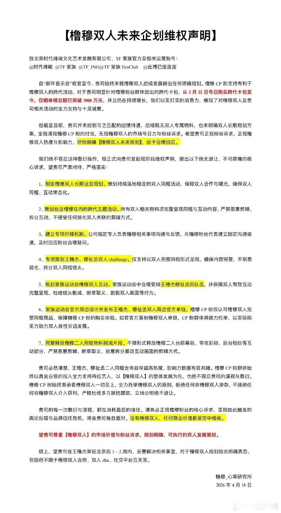
橹穆维权博点赞超400万橹穆cp粉维权博点赞超400万 维权微博斩获百万级互动数
2026-04-18 22:38:40
圈圈少年
娱乐
橹穆维权博点赞超400万橹穆cp粉维权博点赞超400万 维权微博斩获百万级互动数据,反映出橹穆cp受众基数庞大、凝聚力强,如此热度与声量,在业内实属少见,具备不容忽视的市场影响力。
热门分类
明星八卦
娱乐
影视
推荐
热榜
军事
NBA
体育
社会
财经
科技
汽车
历史
国际
游戏
动漫
公益
搞笑
商业
互联网
数码
国际足球
房产
家居
时尚
科学探索
职场
育儿
股票
教育
情感
热点
中国军情
武器
中国南海
中国足球
亚洲杯
科比
综合体育
CBA
投资
楼市
大咖秀
外汇
创业
风口
SUV
豪车
概念车
优惠
新能源
美国
欧洲
朝日韩
俄罗斯
孕期
街拍
恋爱攻略
婚姻
正能量