塔斯娱乐资讯网
谁懂啊!153㎡大平层 甲方在两稿间反复横跳!
2026-04-10 18:54:07
空间设计事务
生活
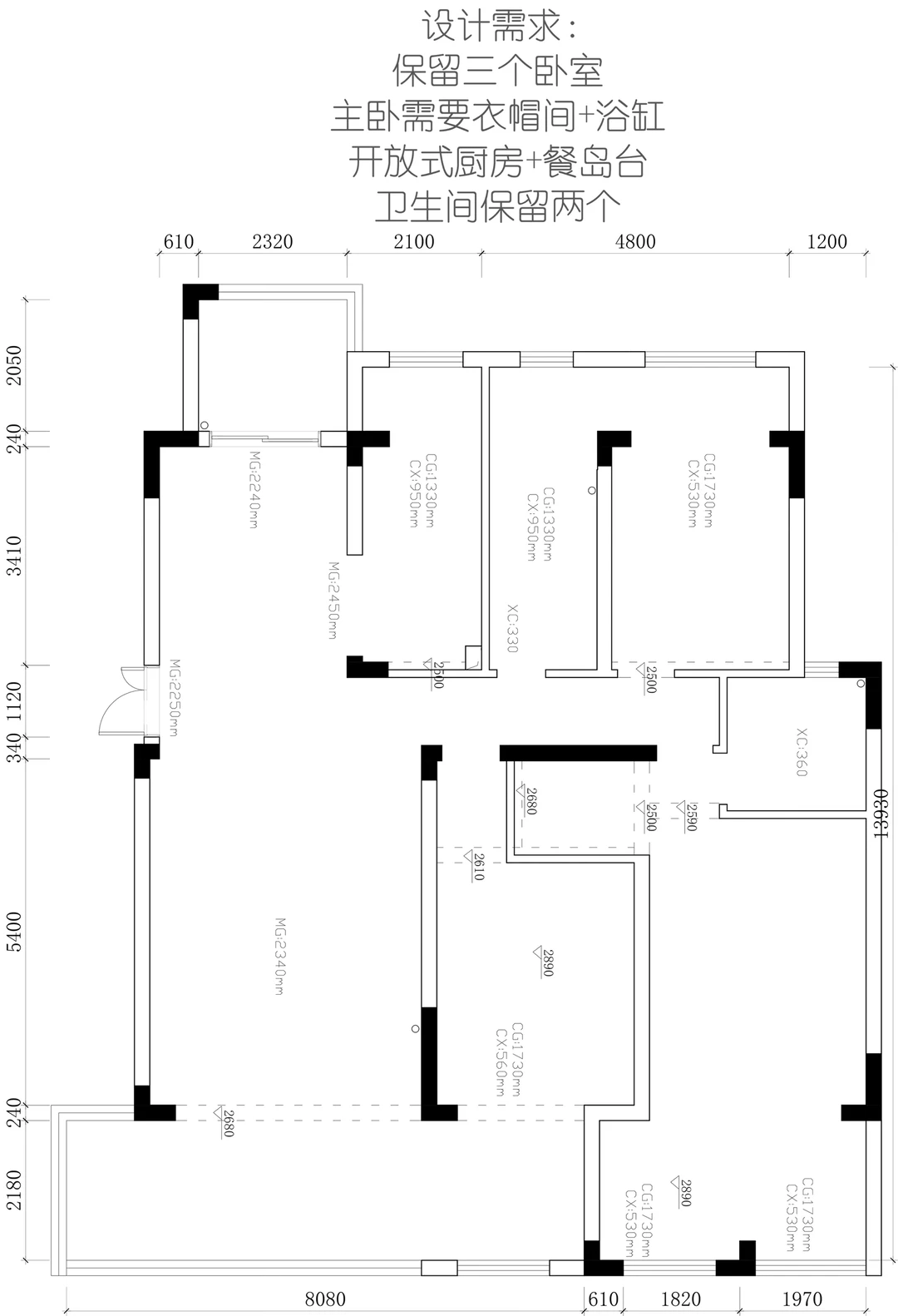
「iGo户型优化345期」
套内面积:153㎡
设计需求:
✅ 3 个卧室
✅ 主卧衣帽间 + 浴缸
✅ 开放式厨房 + 餐岛台
✅ 保留 2 个卫生间
你们站 A 还是站 B?评论区唠唠~
猜你喜欢
这263㎡的五房三卫,简直是三代同堂的终极改善款!餐客通厅敞亮开阔,中西双
2026-04-10
冬萱看户型
标签:
儿童房
书房
207.91㎡的户型,刚刚好。入户就是超大私家庭院,泳池、茶台、绿植错落排
2026-04-10
冬萱看户型
标签:
卫生间
就爱这种通透感拉满的四房三卫,刚需改善一步到位!餐客通厅无浪费空间,双阳台
2026-04-10
冬萱看户型
标签:
儿童房
卫浴
浴缸
客厅
楼市每年都会有小阳春的。每年楼市小阳春的时候二手房议价空间都会变少,比如说原来
2026-03-17
红河热海乐乐
标签:
小阳春
楼市
二手房
上海一个住家阿姨,干了件让所有雇主后背发凉的事。她把东家价值100万的奢侈品,
2026-04-06
阿亮笑谈趣事
标签:
上海
现在知道窗户为什么安在上面了吧
2026-04-09
老王说大话
热门分类
明星八卦
娱乐
影视
推荐
热榜
军事
NBA
体育
社会
财经
科技
汽车
历史
国际
游戏
动漫
公益
搞笑
商业
互联网
数码
国际足球
房产
家居
时尚
科学探索
职场
育儿
股票
教育
情感
热点
中国军情
武器
中国南海
中国足球
亚洲杯
科比
综合体育
CBA
投资
楼市
大咖秀
外汇
创业
风口
SUV
豪车
概念车
优惠
新能源
美国
欧洲
朝日韩
俄罗斯
孕期
街拍
恋爱攻略
婚姻
正能量