[斜眼R]那高端全嵌冰箱怎么选?猴哥整理了一份选购技巧,快来抄作业!
✅1、比嵌入方式
建议选择融合式全嵌设计,真正实现冰箱与橱柜无缝融合,提升厨房空间的整体美感。
✅2、比保鲜技术
优选择氮气保鲜技术的冰箱,可以延长食材黄金营养期,在保持食物水分方面也有很好的效果,汁液流失率远低于传统保鲜方式!
✅3、比解冻方式
建议选有解冻舱配置的,如果有超导解冻盘更好,通过超导金属加速热传递,独特环抱低温送风,立体解冻,减少水分流失
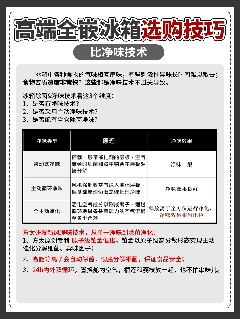
✅4、比除菌&净味
建议选带有新风净味技术的冰箱,除菌净味更彻底更安全,全面保障食材新鲜无异味。
✅5、比箱门结构
优选法式三门,空间布局科学合理,轻松容纳大份食材,实现高效空间利用。完美适配多种家庭需求!
[斜眼R]根据以上5大要点,我最终选择了✨方太全球新一代高端全嵌冰箱,采用融合式全嵌设计,冰箱门和柜门完美的融为一体,做到真正的隐于厨房,适配各种家居风格,无把手设计,113°大广角开门,拿取物品很方便,轻轻按压就能开门,解决了抱物开门的难题。
[赞R]相比市面需要7步甚至12步安装门板的常规全嵌冰箱,方太只需打孔、挂门、锁定三步就能轻松安装,非常省心‼️
保鲜能力很强!原创的远洋级氮气保鲜科技,主动制氮降氧,延长食材的黄金营养期,果蔬放一周口感依然新鲜如初。还有原鲜解冻技术,快速均匀解冻的同时还唤醒食材原鲜营养。
[黄金薯R]新风净味技术,通过铂金催化净味、高能离子除菌等多重手段,再也不用担心冰箱有细菌异味啦!追求高品质和对保鲜、除菌净味方面有高要求的家庭选它准没错‼️








