2025年的财报进入集中发布期后,各家上市车企经过审计的“家底”一一展现。其中关注度较高一点即是,比亚迪2025年销售460.2万辆,吉利同年销售302.5万辆,两家销量差距缩小的157万辆。
今年一季度吉利汽车以70.9万辆登顶中国品牌第一,比亚迪以70万辆紧随其后,两者差距不到9000辆。
业界和两家各自拥趸们高度关注的一点是,吉利有没有可能取代比亚迪的王座?

实际上,我们从他们年报中避开销量、营收这些热点数据,就可以找到更多的细节,来印证粉丝和拥趸们的关切。
先看第一个数据,单车平均售价。2025年比亚迪的单车平均售价是12万左右,吉利是10.28万。2万的差价再乘以近160万辆的销量差距就是比亚迪的护城河底座。
当然,这点代表的是过去,研发代表的才是未来。这方面两者的差距更是巨大到让人勇气不足。

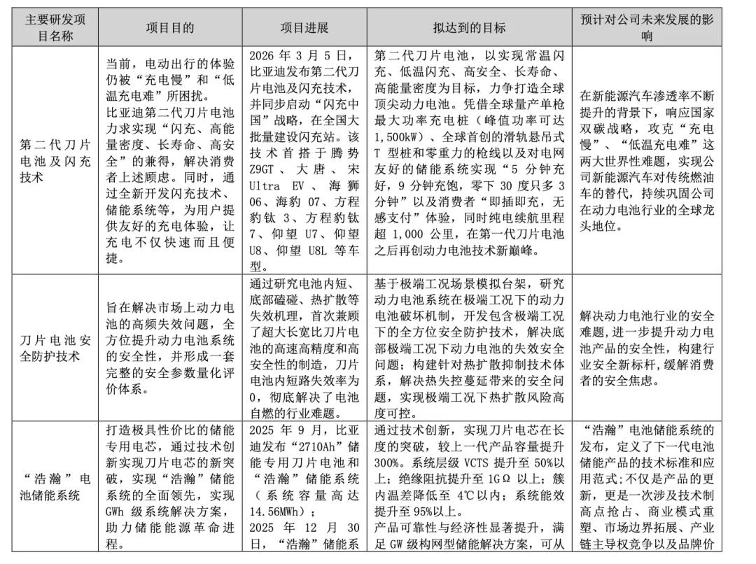
比亚迪2025年研发投入高达634亿元,同比增长17%,占营收比例约7.9%;而吉利在2025年的研发投入为218.6亿元,研发投入占比为6.3%。简单点说,比亚迪不仅营收比吉利多,在营收里拿钱投入研发的比例同样高于吉利。
如果,投入还说明不了问题,那么再看研发人员的规模。
截止2025年底,比亚迪的研发团队近12.8万人,而吉利同期的研发人员规模按吉利控股集团的统计口径,全球研发设计人员总数约3万余人。

可见相对于吉利,比亚迪在研发方面施行的人海和钱海的双海策略,靠着海量的投入比亚迪则迅速地扩充自己的技术鱼池,夯实自己在技术方面的护城墙。而研发和技术无疑代表着未来的发展空间和速度。

虽然吉利在不断拉近和比亚迪的距离,但在新技术和研发方面并没有太亮眼的表现。因为刀片电池和短刀电池、DMI和EMI等产品、路线的巧合,让吉利在市场上被诟病,有极端的说法称之为 X拉X食。尽管说法极端,但也表现出吉利研发方面在市场上未获得广泛认可。

即使我们不从研发方面考量,单从现状去说,吉利也离取代比亚迪王座有点距离,2025年吉利的毛利率为16.6%,而同期比亚迪的汽车及汽车相关业务毛利率高达20.49%。

再从今年的销量目标看,吉利今年的销量目标是345万辆,而比亚迪目标直指500万辆以上。去年比亚迪的460万辆的销售中,海外销量104万辆,而花旗银行在2025年11月的研究报告中,曾援引比亚迪管理层的表述称,公司2026年海外销量预期为150万至160万辆。也就是说,即使今年比亚迪国内销量不增加,海外增加的50万辆销量都能确保他的销量突破500万辆。
因此,无论从规模、毛利率、销量目标以及最重要的研发方面看,吉利虽然在不断追赶比亚迪,甚者在某些月份有所反超,但目前不具备取代比亚迪王座的实力。